yl23411永利(中国集团)有限公司-官方网站
yl23411永利集团服务热线
96503
首页
关于我们
公司概况
公司公告
组织架构
成员企业
企业文化
品牌简介
文化理念
新闻中心
yl23411永利集团资讯
视频中心
业务合作
核心主业
专业平台
采购信息
投资者关系
公司章程
股票信息
董事长信箱
客户服务
服务网点
缴费方式
服务指南
用能宣传
营商环境
人才发展
人才理念
人才培养
首页
关于我们
公司概况
公司公告
组织架构
成员企业
企业文化
品牌简介
文化理念
新闻中心
yl23411永利集团资讯
视频中心
业务合作
核心主业
专业平台
采购信息
投资者关系
公司章程
股票信息
董事长信箱
客户服务
服务网点
缴费方式
服务指南
用能宣传
营商环境
人才发展
人才理念
人才培养
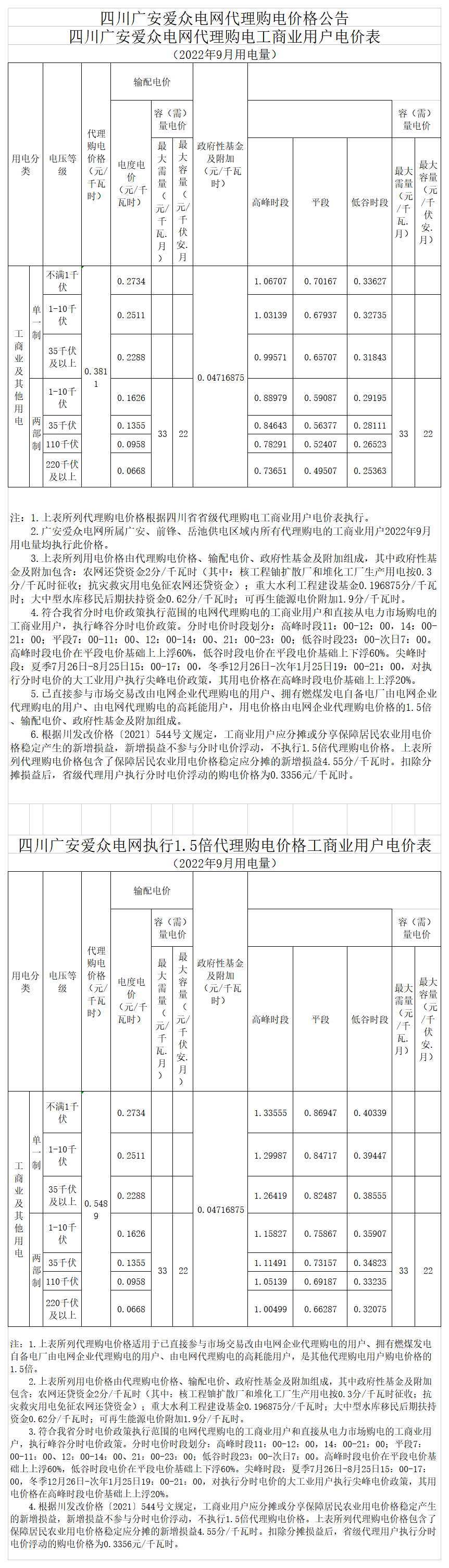
四川广安yl23411永利集团电网代理购电价格公告
发布时间:2022年08月29日
大
中
小
上一篇:2022年9月上半月yl23411永利集团电网(广安、前锋区)设备检修计划
下一篇:2022年9月上半月yl23411永利集团电网(广安、前锋区)设备检修计划
返回列表 >>
相关阅读
四川广安yl23411永利集团水务有限责任公司2026年1月出厂水、管网水水质状况表
四川广安yl23411永利集团水务有限责任公司2025年12月出厂水、管网水水质状况表
yl23411永利集团关于2025年下半年对外招聘面试相关事宜的通知
yl23411永利集团关于2025年下半年对外招聘笔试的通知
yl23411永利集团关于2025年下半年对外招聘资格审查复审情况的公示
yl23411永利集团关于2025年下半年对外招聘资格审查结果的通知
四川广安yl23411永利集团水务有限责任公司2025年11月出厂水、管网水水质状况表